随着国家公众营养计划的进一步深入,一些健康原料和功能性原料将对产品结构产生重要的影响。功能性烘焙食品在未来将有巨大的发展前景,企业要为产品增加营养、健康元素,促进烘焙产品结构升级,为即将到来的烘焙食品行业大发展做好各种准备。烘焙食品正在改变高糖、高脂肪、高热量的现状,向清淡、营养平衡的方向发展,低糖、低脂,是烘焙企业面前的一个更明确的方向。
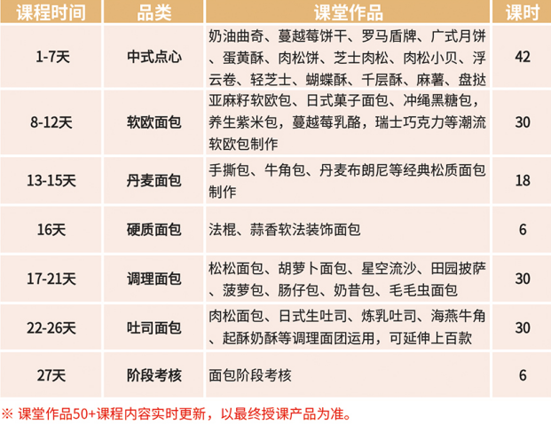
武汉面包精修培训班,主要成功完成50 +款面包烘焙技法,高效掌握面包烘焙知识体系0- 1搭建,熟练各类烘焙产品制作流程,轻松满足生活、就业、创业全需求。由专业老师1对1指导,以培养专业烘焙人才为目标。

武汉面包精修培训班,主要成功完成50 +款面包烘焙技法,高效掌握面包烘焙知识体系0- 1搭建,熟练各类烘焙产品制作流程,轻松满足生活、就业、创业全需求。由专业老师1对1指导,以培养专业烘焙人才为目标。







面包研发教师
国家西点高级技师
多年烘焙企业技术管理经验
十余年大型烘焙教育机构教学经验
获得全国烘焙技能工艺面包大赛一等奖
获得全国欧法包特金奖
获得维也纳起酥面包二等奖

面包研发教师
曾任凯宾斯基饭店面包房烘焙师
曾任仟吉集团产品研发部门负责人
东大明宇豪雅饭店面包房烘焙师
曾获得全国烘焙职业技能竞赛三等奖
湖北西点大赛首名
世界技能大赛中的糖艺西点制作项目银奖
西点创新技能大赛二等奖








优美西点武汉院校隶属于长安开元教育投资集团,汇聚国内外西点名师资源,以『匠心筑梦』的教育理念,为广大烘焙爱好者和从业人员提供专业系统的西点课程,是一所全面贴近市场需求的西点烘焙技能培训学校。优美西点深耕西点教育已有27年,拥有广泛的国际教学资源、优质品牌渠道。截止目前已有近万名学员从优美西点毕业,顺利走上工作岗位,实现自己的人生价值。
学校开设裱花蛋糕、面包烘焙、法甜慕斯、翻糖造型、咖啡饮品五大主流专业,持续更新课程教材产品内容,不断地将新品与经典融合,使学员保持在烘焙时尚潮流的前线。针对不同学员的学习目标与学习时长,我校还开设了多门类创就业标杆课程,确保每位学员学有所得,创就业灵活。


