
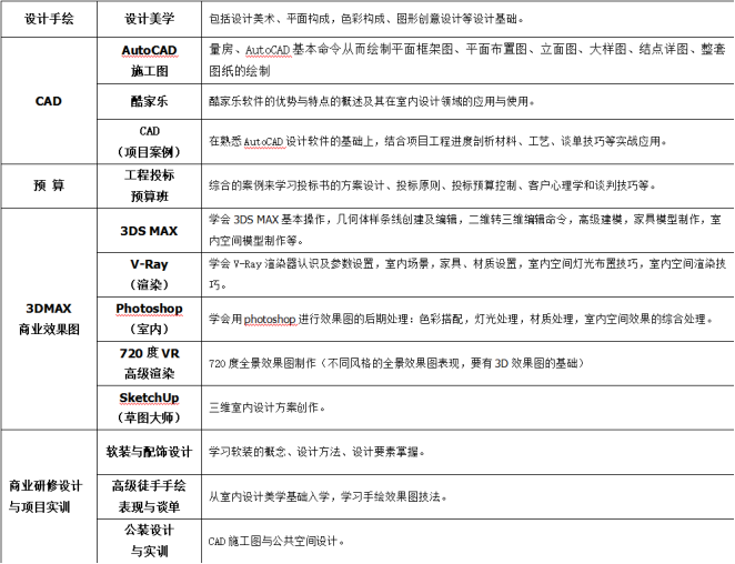
课程旨在培养高级全案室内设计师。课程内容涉及设计原理、设计美学等理论学习,有装饰装修绘图与施工、3DMAX建模、图像后期处理、软装设计装配等设计专业技能学习,还包括谈单技巧、项目实训等营销技巧训练与课程落地实战训练。

课程旨在培养高级全案室内设计师。课程内容涉及设计原理、设计美学等理论学习,有装饰装修绘图与施工、3DMAX建模、图像后期处理、软装设计装配等设计专业技能学习,还包括谈单技巧、项目实训等营销技巧训练与课程落地实战训练。

0基础教学
零基础从理论到实操,线下授课,线上回顾,高效学习。
实战教学
个性化学习计划
制定个性化学习计划到实践落地全程辅导。
就业指导
免费试学


室内/软装设计讲师
高级设计项目经理
项目经验: 10年室内设计项目经验与教学经验,国家高级软装设计师。曾任职名匠装饰公司项目经理,也有过丰富的创业经验,目前也是长沙自在艺术馆负责人。擅长室内设计、软装设计,注重学生的综合能力训练和培养。
授课风格:耐心亲切,强调理论与实际的结合,注重培养学生综合能力,提高学生自主学习能力,思路清晰,善于照顾到学生的心理特点和接受能力。




长沙牛耳软件学院 创建于2001年,是中国较早专业从事IT职业教育的学校之一,也是中国十大品牌IT教育机构,湖南省指定软件服务外包人才培养基地。教育部IT实训推广工程中南区总部,是湖南乃至整个中南地区大的计算机专业人才培养基地。
牛耳软件学院一直以来都得到了政府的大力支持和认可。先后有省市级领导人乃至国家的领导来学校视察和指导工作。并在长沙市中心设立了以学校命名的公交站牌——“牛耳教育,南阳街口”站。
牛耳依托自身丰富的IT行业经验,二十二年一直致力于培养和输送高质量、专业化计算机人才,目前已经建立起了从技能培养、职业素质训练、项目实训到人才输送的一体化服务体系。
二十二年来,牛耳软件学院的发展目标始终定位在培养专业化、职业化的软件人才,始终坚持“对学生负责、对家长负责、对企业负责、对社会负责”的办学理念。牛耳软件学院提倡“学历+技能+就业+职业素养”的新型人才培养模式,入学即签就业协议,毕业后推荐对口工作。
学院凭借先进的教学理念、国际化的产业视野、自主的课程研发体系、严格的标准化管理体系,为中国IT产业培养了38000余名软件专业技术人才,平均就业月薪高达7880元。学生以扎实的技术功底和良好的职业素养,得到各用人企业的高度认可。


